使用知识库
工作原理
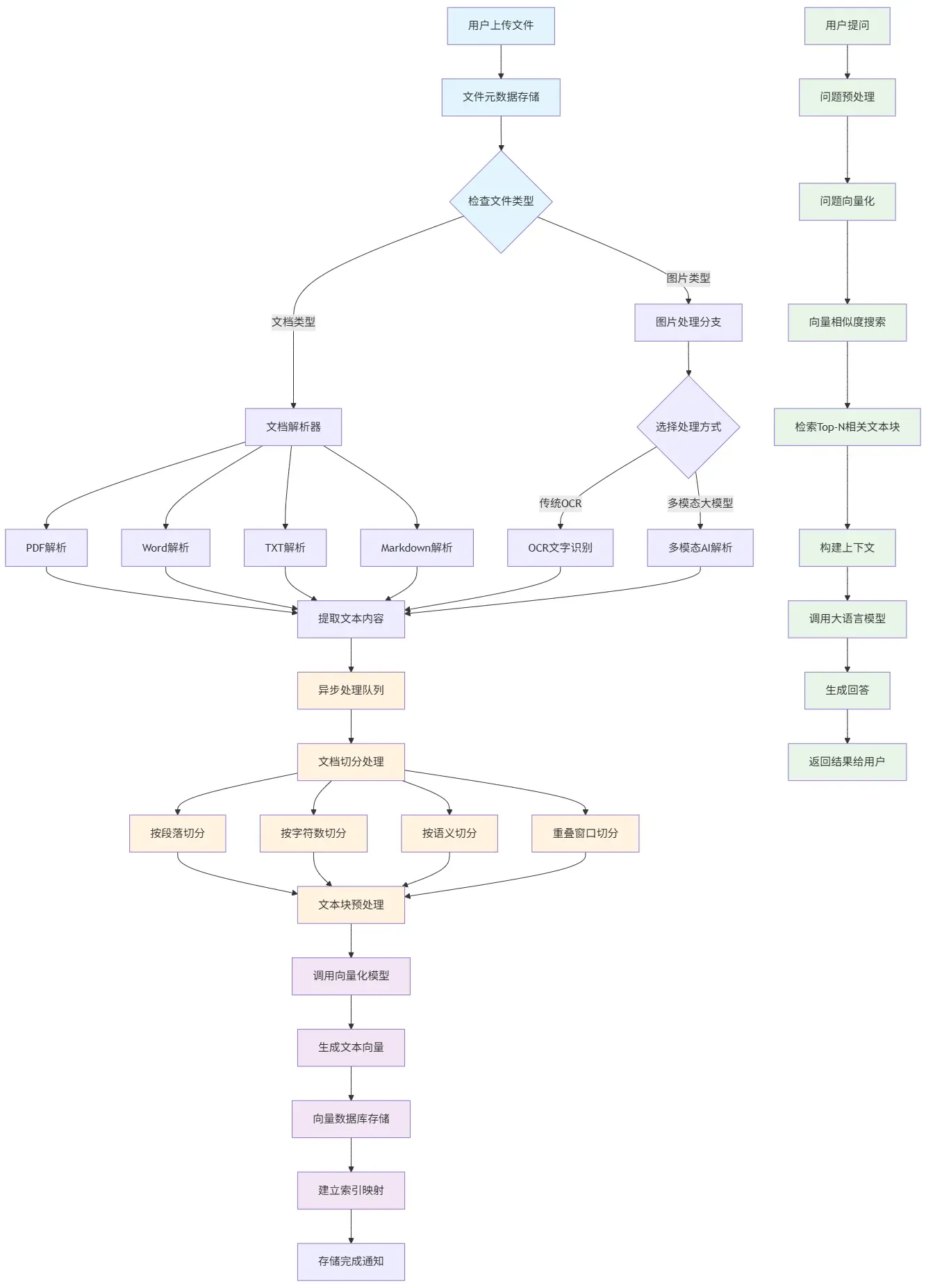
知识库的工作流程如下图所示:

用户提问后,系统会先将问题转换为向量,在向量库中检索相关文档块,再将检索结果注入上下文,最终由 LLM 生成回答。
在线配置(推荐)
第一步:配置向量模型
- 登录后台管理系统 配置向量类型的模型
- 进入 对话管理 → 模型管理
- 新增向量模型配置
配置参数说明:
| 参数 | 说明 | 示例值 |
|---|---|---|
| 模型名称 | 向量模型名称 | baai/bge-m3 |
| API Host | API 服务地址 | https://ppio.com/ |
| API Key | API 密钥 | 控制台-管理API密钥中获取 |
第二步:安装向量库
方案一:Milvus(推荐)
向量库
向量库用于存储文档的向量表示,支持快速相似度检索。目前支持 Weaviate 和 Milvus 两种方案。
- Milvus 是一款高性能开源向量数据库,专为海量向量数据的存储、索引和检索而设计,适合大规模生产环境。
- Weaviate 是一款轻量级向量数据库,安装简单、资源占用低,非常适合入门学习和中小型项目。
Docker Compose 安装:
在 script/docker/milvus 目录下执行:
bash
# 启动 Milvus
docker-compose up -ddocker-compose.yml 配置参考:
yaml
version: '3.5'
services:
etcd:
container_name: milvus-etcd
image: quay.io/coreos/etcd:v3.5.18
environment:
- ETCD_AUTO_COMPACTION_MODE=revision
- ETCD_AUTO_COMPACTION_RETENTION=1000
- ETCD_QUOTA_BACKEND_BYTES=4294967296
- ETCD_SNAPSHOT_COUNT=50000
volumes:
- ${DOCKER_VOLUME_DIRECTORY:-.}/volumes/etcd:/etcd
command: etcd -advertise-client-urls=http://etcd:2379 -listen-client-urls http://0.0.0.0:2379 --data-dir /etcd
healthcheck:
test: ["CMD", "etcdctl", "endpoint", "health"]
interval: 30s
timeout: 20s
retries: 3
minio:
container_name: milvus-minio
image: minio/minio:RELEASE.2023-03-20T20-16-18Z
environment:
MINIO_ACCESS_KEY: minioadmin
MINIO_SECRET_KEY: minioadmin
ports:
- "9001:9001"
- "9000:9000"
volumes:
- ${DOCKER_VOLUME_DIRECTORY:-.}/volumes/minio:/minio_data
command: minio server /minio_data --console-address ":9001"
healthcheck:
test: ["CMD", "curl", "-f", "http://localhost:9000/minio/health/live"]
interval: 30s
timeout: 20s
retries: 3
standalone:
container_name: milvus-standalone
image: milvusdb/milvus:v2.5.7
command: ["milvus", "run", "standalone"]
security_opt:
- seccomp:unconfined
environment:
ETCD_ENDPOINTS: etcd:2379
MINIO_ADDRESS: minio:9000
volumes:
- ${DOCKER_VOLUME_DIRECTORY:-.}/volumes/milvus:/var/lib/milvus
healthcheck:
test: ["CMD", "curl", "-f", "http://localhost:9091/healthz"]
interval: 30s
start_period: 90s
timeout: 20s
retries: 3
ports:
- "19530:19530"
- "9091:9091"
depends_on:
- "etcd"
- "minio"
attu:
container_name: attu
image: zilliz/attu:v2.5.7
environment:
MILVUS_URL: milvus-standalone:19530
ports:
- "19500:3000" # 外部端口19500可以自定义
depends_on:
- "standalone"
networks:
default:
name: milvus验证安装:
默认集成了Attu图形化管理工具,访问http://localhost:19500/ 默认用户名密码: root/Milvus
访问主页 
方案二:Weaviate
在 script/docker/weaviate 目录下执行:
bash
docker-compose up -ddocker-compose.yml 配置参考:
yaml
services:
weaviate:
command:
- --host
- 0.0.0.0
- --port
- '6038'
- --scheme
- http
image: semitechnologies/weaviate:1.19.7
ports:
- 6038:6038
- 50051:50051
volumes:
- weaviate_data:/var/lib/weaviate
restart: on-failure:0
environment:
QUERY_DEFAULTS_LIMIT: 25
AUTHENTICATION_ANONYMOUS_ACCESS_ENABLED: 'true'
PERSISTENCE_DATA_PATH: '/var/lib/weaviate'
DEFAULT_VECTORIZER_MODULE: 'none'
ENABLE_MODULES: 'text2vec-cohere,text2vec-huggingface,text2vec-palm,text2vec-openai,generative-openai,generative-cohere,generative-palm,ref2vec-centroid,reranker-cohere,qna-openai'
CLUSTER_HOSTNAME: 'node1'
volumes:
weaviate_data:验证安装:
bash
docker images
第三步:创建知识库
完成模型配置后,即可创建知识库。
- 进入 应用中心 → 知识库 → 立即体验
- 配置知识库参数

关键参数说明:
| 参数 | 说明 |
|---|---|
| 分隔符 | 知识块分割规则,默认根据设置中的文本块大小进行分类。如果设置了分隔符,则分隔符包裹的文本会被单独分为一块。 |
| 检索条数 | 检索时返回的文本块数量。如设置为 3,则将符合条件的前 3 个文本块带入上下文。 |
| 重叠字符数 | 上一个文本块和下一个文本块重复的字数,提高检索连贯性。 |
| 向量模型 | 用于文本向量化的模型,推荐使用 text-embedding-3-small。 |
本地安装
本地安装需要先部署向量库和模型服务,适合内网环境或对数据隐私有要求的场景。
第一步:安装向量库
常见问题:
问题一:xxx
解决方案:xxx
第二步:安装向量模型
向量模型用于将文本转换为向量表示,本地安装推荐使用 Ollama 运行开源向量模型。
安装 Ollama
下载 Ollama
访问 Ollama 官方仓库 下载对应平台的安装包。
拉取向量模型
bashollama pull quentinz/bge-large-zh-v1.5验证安装
bashollama list

后台配置向量模型
安装完成后,需要在后台管理界面配置本地向量模型:
- 进入 应用中心 → 模型管理
- 新增向量模型配置
配置参数:
| 参数 | 说明 | 示例值 |
|---|---|---|
| 模型名称 | 本地向量模型 | bge-large-zh-v1.5 |
| API Host | Ollama 服务地址 | http://127.0.0.1:11434 |
| API Key | 可随意配置 | sk-xx |
第三步:配置 LLM 模型
本地安装同样推荐使用 Ollama 运行开源大语言模型。
拉取并运行 LLM 模型
拉取模型
bashollama pull qwen2.5:7b运行模型
bashollama run qwen2.5:7b
Ollama 常用指令
| 指令 | 说明 |
|---|---|
ollama -v | 查看版本 |
ollama serve | 启动服务 |
ollama list | 查看已安装模型列表 |
ollama pull <model>:<tag> | 拉取模型 |
ollama run <model>:<tag> | 运行模型 |
ollama rm <model>:<tag> | 删除模型 |
模型资源
Ollama 支持的模型列表请查看:https://ollama.com/library
后台配置 LLM 模型
- 进入 应用中心 → 模型管理
- 新增 LLM 模型配置
配置参数:
| 参数 | 说明 | 示例值 |
|---|---|---|
| 模型名称 | 本地 LLM 模型 | ollama-qwen2.5:7b |
| API Host | Ollama 服务地址 | http://127.0.0.1:11434 |
| API Key | 可随意配置 | sk-xx |
第四步:创建知识库
完成向量库和模型配置后,即可创建知识库。
- 进入 应用中心 → 知识库 → 立即体验
- 配置知识库参数,选择本地向量库和向量模型

关键参数说明:
| 参数 | 说明 |
|---|---|
| 分隔符 | 知识块分割规则,默认根据设置中的文本块大小进行分类。如果设置了分隔符,则分隔符包裹的文本会被单独分为一块。 |
| 检索条数 | 检索时返回的文本块数量。如设置为 3,则将符合条件的前 3 个文本块带入上下文。 |
| 重叠字符数 | 上一个文本块和下一个文本块重复的字数,提高检索连贯性。 |
| 向量库 | 选择已安装的本地向量库(Weaviate 或 Milvus)。 |
| 向量模型 | 选择已配置的本地向量模型。 |
使用知识库
知识库问答
创建完成后,即可在对话中使用知识库进行问答。


提示
知识库会根据检索结果自动将相关文本块注入上下文,帮助 AI 更准确地回答问题。
视频教程
扫描下方二维码观看视频教程:
